Quick Upload
Explore
Features
Support
Contact Us
FAQ
Help Document
Pricing
Sign In
Sign Up
Quick Upload
Explore
Features
Support
Contact Us
FAQ
Help Document
Pricing
Sign In
Sign Up
inaazlin
Download PDF
Publications :
29
Followers :
2
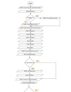
Flowchart Chatbot
a flow chart design for chatbot program
View Text Version
Category :
9
Follow
0
Embed
Share
Upload
Related publications