Quick Upload
Explore
Features
Support
Contact Us
FAQ
Help Document
Pricing
Sign In
Sign Up
Quick Upload
Explore
Features
Support
Contact Us
FAQ
Help Document
Pricing
Sign In
Sign Up
Guset User
Download PDF
Publications :
84
Followers :
0
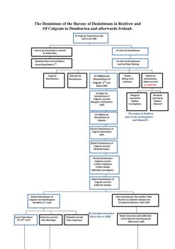
The Dennistons of the Barony of Danielstoun in Renfrew and ...
The Dennistons of the Barony of Danielstoun in Renfrew and Of Colgrain in Dumbarton and afterwards Ireland. Sir Hugh de Danzielstoun abt 1250 d aft 1300.
View Text Version
Category :
0
0
Embed
Share
Upload
Related publications