Quick Upload
Explore
Features
Support
Contact Us
FAQ
Help Document
Pricing
Sign In
Sign Up
Quick Upload
Explore
Features
Support
Contact Us
FAQ
Help Document
Pricing
Sign In
Sign Up
kelsey.davis
Download PDF
Publications :
236
Followers :
1
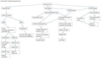
Glycol Chiller troubleshooting flowchart
Glycol Chiller troubleshooting flowchart
View Text Version
Category :
0
Follow
0
Embed
Share
Upload